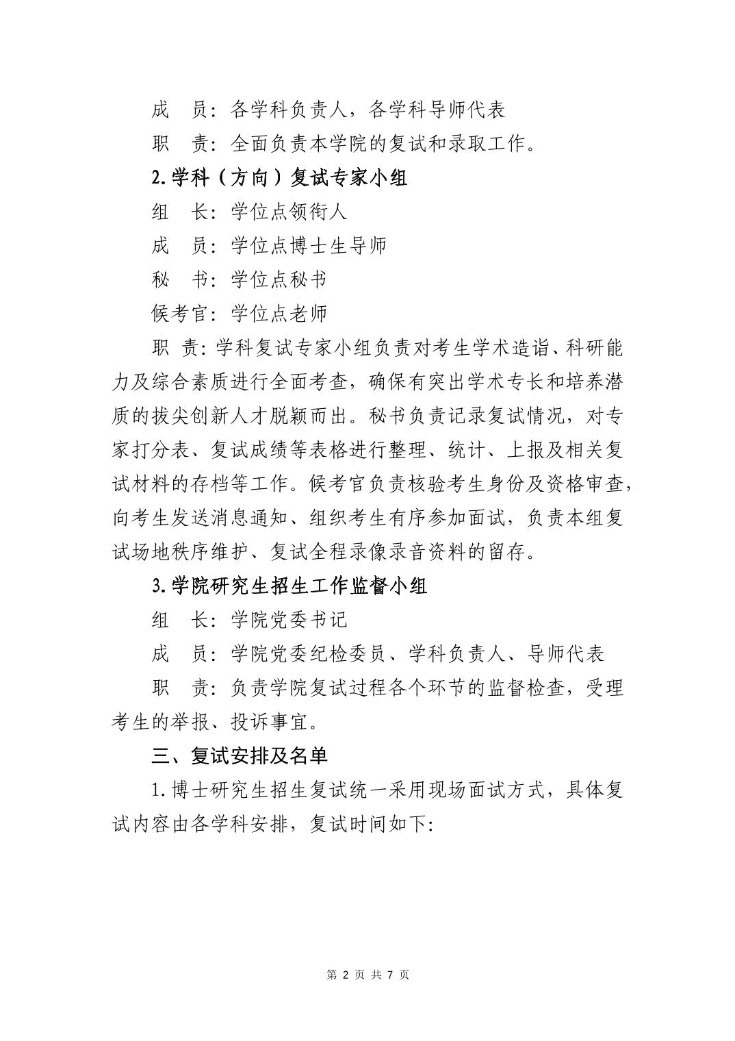
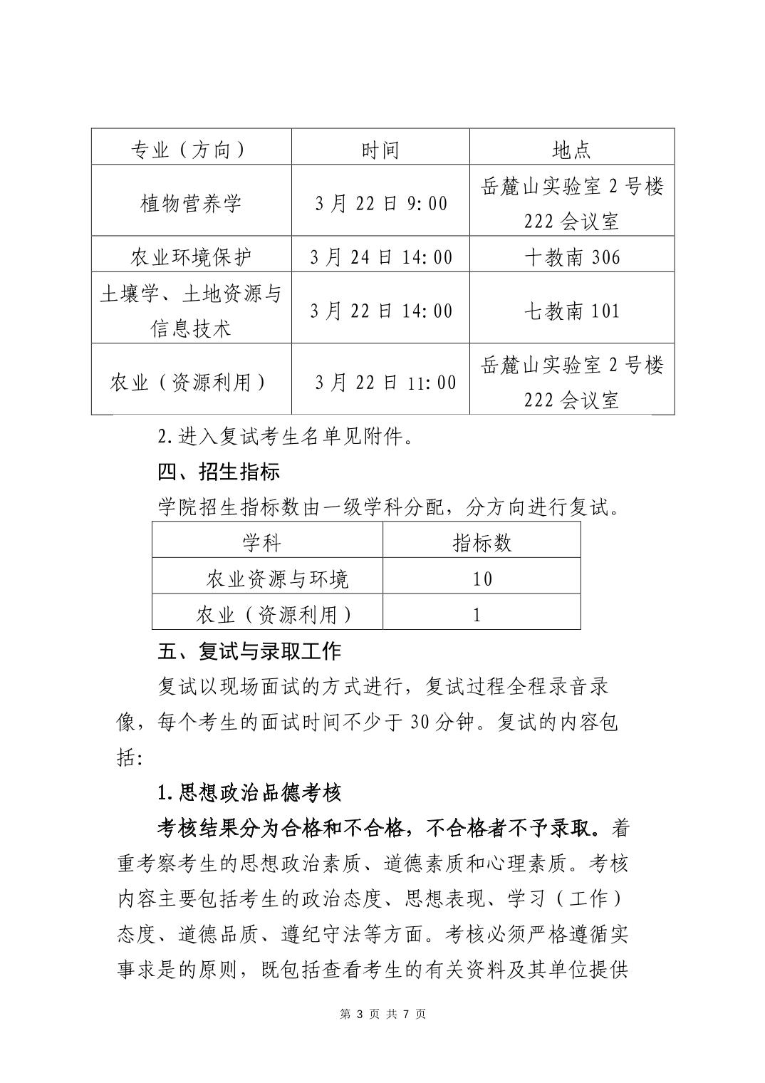
2025年博士研究生招生复试与录取工作方案
时间 : 2025-03-20 作者 : 李媛







上一篇:
2025年博士研究生复试成绩公示(农环)
下一篇:
2024年博士研究生复试成绩公示(持续更新)


