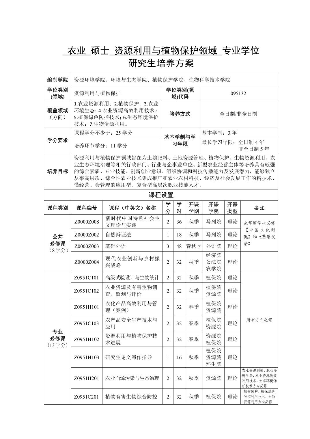
2024专业学位硕士-095132资源利用与植物保护-培养方案
时间 : 2024-09-11 作者 : 李媛





上一篇:
2024学术学位硕士-120400公共管理学-培养方案
下一篇:
2021版专业学位硕士公司产品方案


