beats365(中国区)-手机版官方网站
收藏本站 |
集团首页 |
联系我们
网站首页
关于我们
历史沿革
公司介绍
现任领导
机构设置
团队建设
农业资源与环境系
土地资源管理系
团队力量
农业资源与环境系
土地科学与技术系
土地资源管理系
行政管理
实验中心
旗下产业
政策文件
培养方案
就业工作
教学工作
研究生教育
政策文件
招生录取
培养方案
培养成果
科学研究
科研平台
科研成果
科研项目
实验室管理
社会服务
校企合作
教育培训
科技服务
党建思政
支部设置
先进典型
党建动态
员工工作
员工风采
您当前所在的位置:
首页
>
旗下产业
>
政策文件
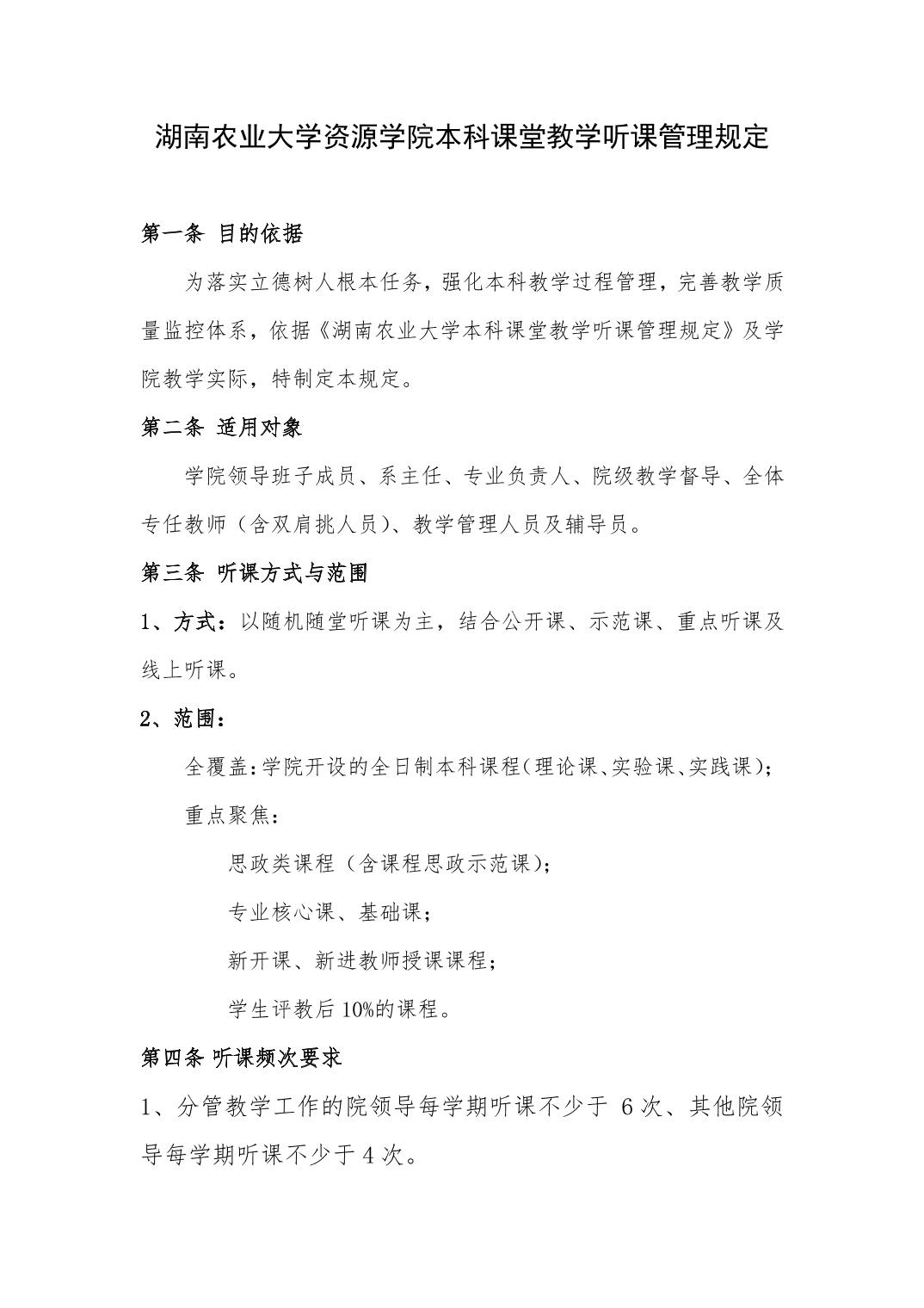
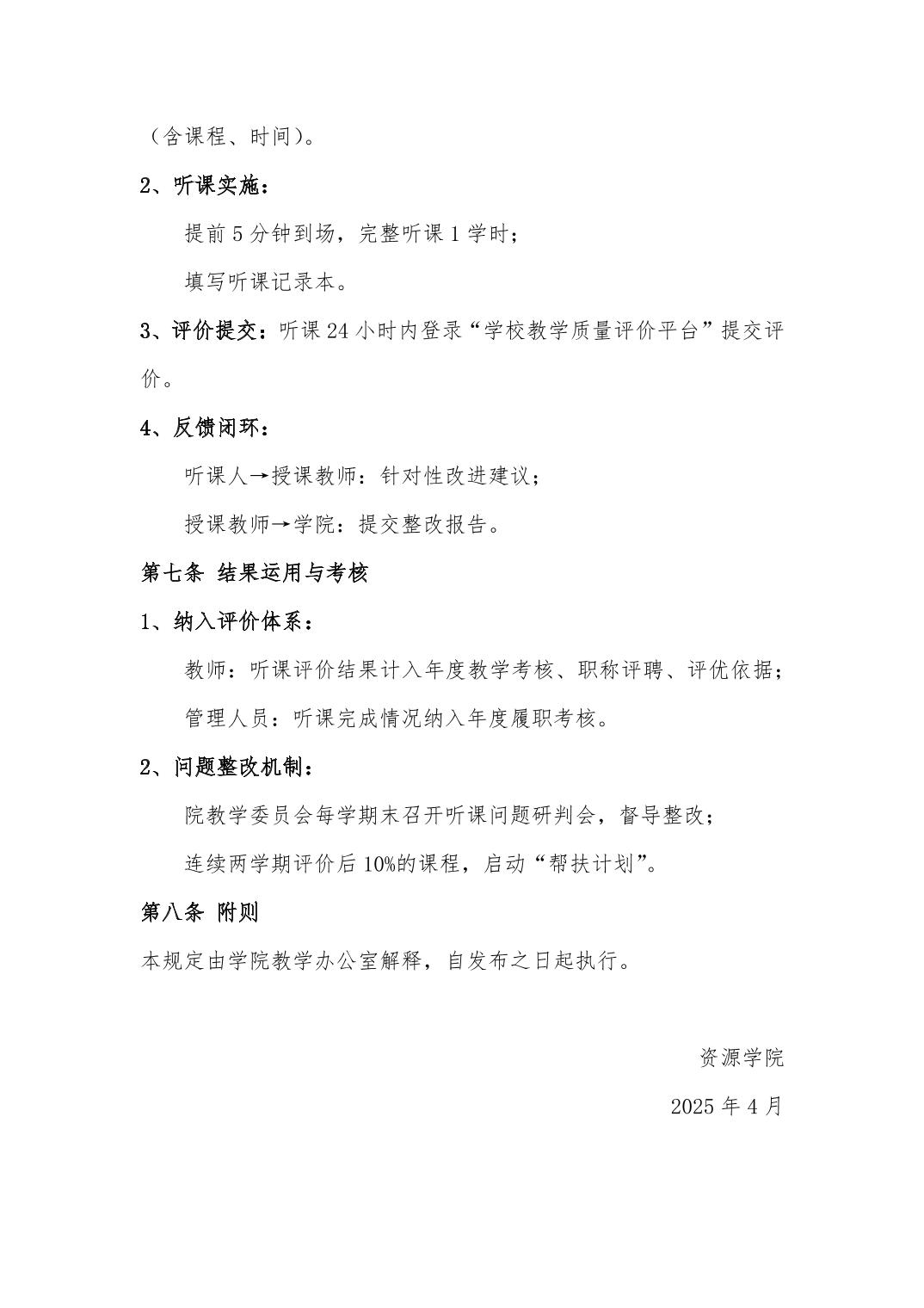
beat365手机版官网入口本科课堂教学听课管理规定
时间 : 2025-04-07 作者 : 李英(上传)
beats365(中国区)-手机版官方网站
上一篇:
beat365手机版官网入口 2026 年推荐优秀应届本科毕业生免试攻读硕士学位研...
下一篇:
beat365手机版官网入口教学基层组织负责人名单