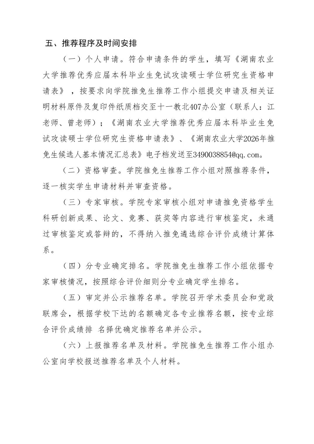
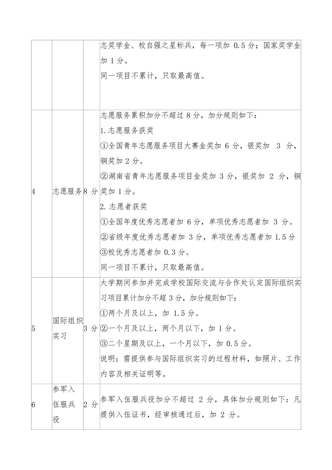
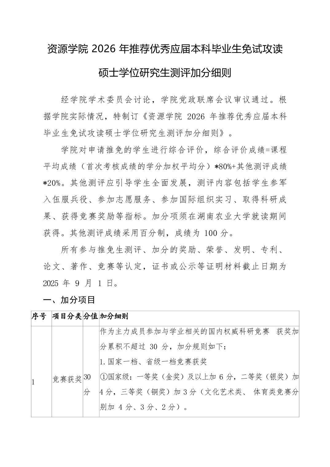
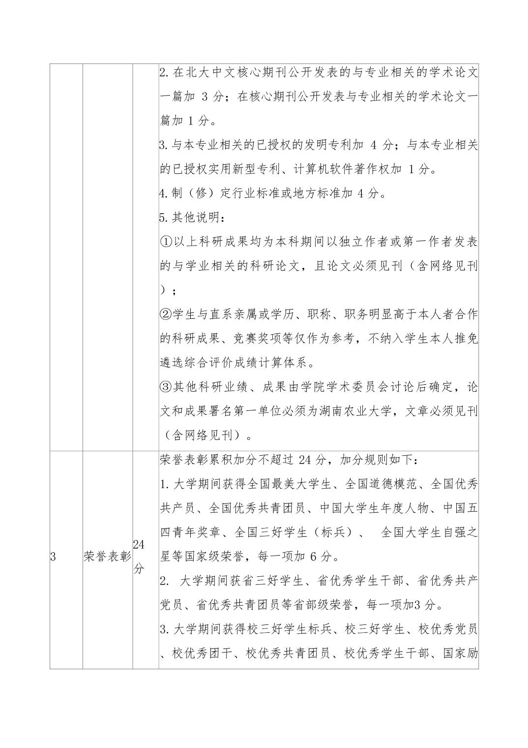
beats365(中国区)-手机版官方网站
收藏本站 |
集团首页 |
联系我们
网站首页
关于我们
历史沿革
公司介绍
现任领导
机构设置
团队建设
农业资源与环境系
土地资源管理系
团队力量
农业资源与环境系
土地科学与技术系
土地资源管理系
行政管理
实验中心
旗下产业
政策文件
培养方案
就业工作
教学工作
研究生教育
政策文件
招生录取
培养方案
培养成果
科学研究
科研平台
科研成果
科研项目
实验室管理
社会服务
校企合作
教育培训
科技服务
党建思政
支部设置
先进典型
党建动态
员工工作
员工风采
您当前所在的位置:
首页
>
旗下产业
>
就业工作
beat365手机版官网入口 2026 年推荐优秀应届本科毕业生免试攻读硕士学位研究生实施细则
时间 : 2025-09-10 作者 : beat365手机版官网入口
beats365(中国区)-手机版官方网站
上一篇:
2026年拟推荐优秀应届本科毕业生免试攻读硕士学位研...
下一篇:
访企拓岗促就业 校企合作谋共赢——beat365手机版官网入口赴望城经开区开展...